诚聘英才

双汇集团始终视人力资源为核心资源

视人才为创业最宝贵的资本,通过所有双汇人的成长和发展,成就我们共同的事业。

招聘岗位 招聘地点 需求人数 职位详情
  • 品牌管理部速冻品类品牌总监、基建中心养殖土建副主任招聘启事 所在地区: 需求人数: 查看详情

    岗位描述

    根据生产经营管理需要,现面向集团内外公开招聘品牌管理部速冻品类品牌总监1名、基建中心养殖土建副主任1名,具体如下:

    一、招聘岗位、主要任职条件及岗位职责

    品牌管理部 基建中心招聘.jpg

    二、注意事项

    1、请有意向且符合条件者下载报名表,如实准确填写个人应聘信息及本人身份证、毕业证、学信网打印的《教育部学历证书电子注册备案表》等材料电子版以“报名岗位+姓名”命名发送至邮箱zhaopin@shuanghui.net;人力资源中心会同审计中心、稽查中心、品质管理中心、安全环保中心进行资格审核后方可参加竞聘。

    2、报名时间:2025年10月11日17:00前截止。

    3、联系方式:王飞娜:13503957532。办公室:0395-2676335。

    4、薪酬福利:按集团公司薪酬方案执行,正常缴纳四险一金。

    5、工作地点:漯河。

    6、经笔试、面试合格后方可参加竞聘,竞聘时间、地点:另行通知。

    7、竞聘要求:竞聘演讲时间不超过5分钟,同时提供电子版竞聘材料。

    8、单位地址:河南省漯河市牡丹江路双汇新总部大楼。

    9、附:报名表.xlsx


    岗位要求

    品牌管理部速冻品类品牌总监、基建中心养殖土建副主任招聘启事

  • 招聘启事 品牌管理部 第17号 所在地区: 需求人数: 查看详情

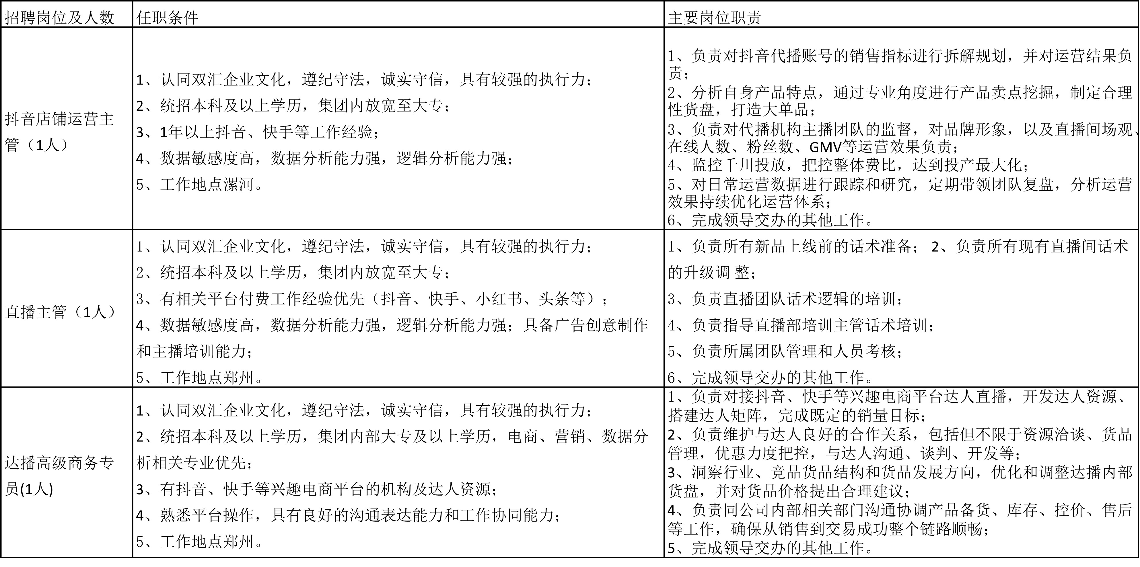
    岗位描述

    根据兴趣电商部发展需要,现面向集团内、外部公开招聘抖音店铺运营主管1人、直播主管1人、达播高级商务专员1人,具体如下:

    一、招聘岗位、任职条件及主要岗位职责

    招聘.jpg

    二、注意事项

    1、报名时间:2025年10月8日-10月11日18:00。

    2、报名地点:河南省漯河市召陵区东兴电子产业园。

    3、报名要求:报名时查验毕业证、身份证原件,大专及以上学历者提供从学信网打印的《教育部学历证书电子注册备案表》。人力资源中心会同稽查中心、审计中心进行资格审核后方可参加竞聘。

    4、联系人姓名:闫贺丹 电话:18639568155(微信同号)

    5、竞聘时间、地点:另行通知。

    6、竞聘要求:竞聘时间控制在3分钟之内,同时提供电子版竞聘材料。

     

    品牌管理部  人力资源中心

    2025年10月7日   


    岗位要求

    招聘启事  品牌管理部   第17号


  • 招聘启事 肉制品事业部 第029号 所在地区: 需求人数: 查看详情

    岗位描述

    根据企业发展需要,河南双汇投资发展股份有限公司肉制品事业部面向集团公司内部、外部招聘后备驻外业务经理(高温、低温、速冻、零食)100人,具体如下:

    一、招聘岗位、任职条件及主要岗位职责

    双汇驻外业务经量.jpg

    二、工作地点:根据市场需要分配到全国各地。

    三、报名时间:2025年9月18日-2025年9月22日。

    四、报名要求:有意向者扫描二维码报名及上传毕业证、身份证扫描件,大专及以上学历者提供从学信网下载的《教育部学历证书电子注册备案表》;双汇总部或异地工厂人员可到所在单位人事专员处报名,报名时提供毕业证、身份证,大专及以上学历者提供从学信网下载的《教育部学历证书电子注册备案表》。人力资源中心会同稽查中心、审计中心进行资格审核后方可参加竞聘。

    五、联系方式:肉制品事业部人事专员李志娟、春静静,电话:0395-2676590。

    六、面试审核:报名结束后,肉制品事业部将发送面试通知,招聘时间与地点以通知为准。竞聘时须携带身份证、毕业证、学位证原件,学信网打印的《教育部学历证书电子注册备案表》。

    七、竞聘日期、地点:另行通知。

    八、竞聘要求:竞聘时间控制在3分钟之内。

    九、录取方式:竞聘通过、体检合格后,公司将安排培训,签订劳动合同,办理入职手续。

    附件:附表-双汇(肉制品事业部)驻外业务经理招聘报名表(样表).xls

    人力资源中心二维码.jpg

    肉制品事业部 人力资源中心

    二零二五年九月十八日


    岗位要求

    招聘启事 肉制品事业部 第029号


  • 招聘启事 渠道发展部 第007号 所在地区: 需求人数: 查看详情

    岗位描述

    根据公司经营管理需要,渠道发展部现面向集团内、外公开招聘特通工业开发经理1名,具体如下:

    一、任职条件及岗位职责

    特通工业开发.jpg

    二、注意事项

    1、报名时间:2025年9月10日-9月15日18:30 

    2、报名方式:报名时查验毕业证、身份证原件,大专及以上学历者需提供从学信网打印的《教育部学历证书电子注册备案表》。外部人员报名资料及工作简历以“应聘岗位名称+姓名”命名请发至邮箱:dkhglb@shuanghui.net。人力资源中心会同稽查中心、审计中心进行资格审核后方可参加竞聘。                                          

    3、联系方式:张素丽15839565160 

    4、竞聘时间、地点:另行通知

    5、竞聘要求:竞聘时间控制在3分钟之内,同时提供电子版竞聘材料。

    渠道发展部  人力资源中心

    2025年09月09日


    岗位要求

    招聘启事  渠道发展部  第007号

  • 招聘启事 财务公司 第01号 所在地区: 需求人数: 查看详情

    岗位描述

    根据财务公司业务发展需要,现面向集团公司内外招聘以下岗位:

    一、岗位职责及任职条件

    财务公司.jpg

    二、报名注意事项

    1、报名时间:截止2025年9月12日。

    2、报名要求:请符合条件者如实填写电子版报名表,提交身份证、毕业证、学信网学历证明、学位证书、职称证书、个人最新征信等材料扫描件,所提供材料电子版以“应聘岗位+姓名”文件名发送至shcwgs@shuanghui.net邮箱。人力资源中心会同稽查中心、审计中心进行资格审核后方可参加竞聘。

    3、竞聘时间、地点:另行通知。

    4、联系人及联系方式:楚文静   15839529062(微信同号)

    5、公司地址:河南省漯河市牡丹江路288号26层。

    附:双汇财务公司应聘人员报名表.doc

     

    财务公司  人力资源中心

    2025年9月8日   


    岗位要求

    招聘启事  财务公司 第01号


  • 财务公司副总经理招聘启事 所在地区: 需求人数: 查看详情

    岗位描述

    根据生产经营管理需要,现面向集团内外公开招聘财务公司副总经理(主管资金、信贷)1名,具体如下:

    一、招聘岗位、主要任职条件及岗位职责

    财务公司副总经理.jpg

    二、注意事项

    1、请有意向且符合条件者下载报名表,如实准确填写个人应聘信息及本人身份证、毕业证、学信网打印的《教育部学历证书电子注册备案表》等材料电子版以“报名岗位+姓名”命名发送至邮箱zhaopin@shuanghui.net;人力资源中心会同审计中心、稽查中心、品质管理中心、安全环保中心进行资格审核后方可参加竞聘。

    2、报名时间:2025年9月10日17:00前截止。

    3、联系方式:王飞娜:13503957532。办公室:0395-2676335。

    4、薪酬福利:按集团公司薪酬方案执行,正常缴纳四险一金。

    5、工作地点:漯河。

    6、经笔试、面试合格后方可参加竞聘,竞聘时间、地点:另行通知。

    7、竞聘要求:竞聘演讲时间不超过5分钟,同时提供电子版竞聘材料。

    8、单位地址:河南省漯河市牡丹江路双汇新总部大楼。

    9、附:报名表 .xlsx


    岗位要求

    财务公司副总经理招聘启事

  • 万通物流业务人员招聘启事 所在地区: 需求人数: 查看详情

    岗位描述

    根据万通物流目前业务现状及后期发展需要,现面向集团内外部招聘商贸业务员2名(深圳),具体事宜如下:

    一、报名条件

    1、遵纪守法、诚实守信、忠于职守;认同双汇文化,服从统一安排;

    2、统招大专及以上学历。

    二、竞聘录用

    面试和竞聘相结合。

    三、工作职责

    1、负责商贸业务客户的开发及销售任务指标的完成;

    2、负责所辖市场进口产品销售渠道的拓展及门店开发工作;

    3、负责贸易业务市场行情调研、客户信息收集工作;

    4、负责市场客户业务洽谈、运作、维护及风险评估;

    5、负责客户应收账款的监控、催收,确保资金安全;

    6、完成领导交办的其他工作。

    四、注意事项

    1、报名时间:2025年9月5日至9月25日。

    2、报名资料:个人简历、身份证、毕业证、学信网下载的《教育部学历证书电子注册备案表》。

    3、报名方式:报名资料发送至邮箱wltzrshb@shuanghui.net。

    4、竞聘时间及地点:另行通知。面试竞聘演讲3分钟。

    5、联系方式: 13960989965(微信同号)。

     

     

                                               2025年9月5日

     



    岗位要求

    万通物流业务人员招聘启事   

  • 双汇物流业务人员招聘启事 物流公司 第51号 所在地区: 需求人数: 查看详情

    岗位描述

    根据双汇物流目前业务现状及后期发展需要,现面向集团外部招聘异地运输业务员、招商业务员若干名,具体事宜如下:

    一、报名条件

    1、遵纪守法、诚实守信、忠于职守;认同双汇文化,服从统一安排;

    2、统招大专及以上学历;

    3、有物流或者冷链销售相关经验。

    二、竞聘录用

    面试和竞聘相结合。

    三、工作职责

    (一)运输业务员

    1、负责本区域外部业务的开发、实施与维护;

    2、负责本区域开发业务的结算与应收款的回收;

    3、负责本区域客户信息的收集、整理;

    4、完成领导交办的其他工作。

    (二)招商业务员

    1、负责客户资料的收集、整理和反馈,收集产业招商政策相关信息、开展市场及行业调研分析、对区域市场的考察、调研并撰写相关分析报告;

    2、负责园区仓储、城配业务客户的开发、合同谈判、合同签订及客情维护;

    3、负责公司规章制度及业务流程的执行,业务流程提交审核及协助客户办理入园的相关手续;

    4、负责客户满意度回访,建立客户服务回访档案,并汇总分析回访记录,对接客户需求、提升客户满意度;

    5、负责业务开发后的整体流程对接(客户服务、对账、回单、开票、催款等);

    6、完成领导交办的其他工作。

    四、注意事项

    1、报名时间:2025年9月2日至9月22日。

    2、报名资料:个人简历、毕业证、身份证、学信网下载的《教育部学历证书电子注册备案表》。

    3、报名方式:报名资料发送至邮箱wltzrshb@shuanghui.net。

    4、竞聘时间及地点:另行通知。面试竞聘演讲3分钟之内。

    5、联系方式: 15939527150、13103950053(微信同号)。

    2025年9月2日



    岗位要求

    双汇物流业务人员招聘启事  物流公司    第51号

     


  • KA主管招聘启事 所在地区: 需求人数: 查看详情

    岗位描述

    根据公司经营管理需要,渠道发展部现面向集团内公开招聘KA主管1名,具体如下:

    一、任职条件及岗位职责

    招聘2.jpg

    二、注意事项

    1、报名时间:2025年8月30日-9月3日18:30 

    2、报名方式:报名时查验毕业证、身份证原件,大专及以上学历者需提供从学信网打印的《教育部学历证书电子注册备案表》。外部人员报名资料及工作简历以“应聘岗位名称+姓名”命名请发至邮箱:dkhglb@shuanghui.net。人力资源中心会同稽查中心、审计中心进行资格审核后方可参加竞聘。     

    3、联系方式:张素丽15839565160 

    4、竞聘时间、地点:另行通知

    5、竞聘要求:竞聘时间控制在3分钟之内,同时提供电子版竞聘材料。

    渠道发展部   人力资源中心

    2025年8月30日

     


    岗位要求

    KA主管招聘启事

  • 前置仓谈判经理、O2O高级经理、O2O谈判经理、商超客户群经理招聘启事 所在地区: 需求人数: 查看详情

    岗位描述

    根据公司经营管理需要,渠道发展部现面向集团内、外部公开招聘前置仓谈判经理2名、O2O高级经理1名、O2O谈判经理2名、商超客户群经理1名,具体如下:

    一、任职条件及岗位职责

    招聘1.jpg

    二、注意事项

    1、报名时间:2025年8月30日-9月3日18:30 

    2、报名方式:报名时查验毕业证、身份证原件,大专及以上学历者需提供从学信网打印的《教育部学历证书电子注册备案表》。外部人员报名资料及工作简历以“应聘岗位名称+姓名”命名请发至邮箱:dkhglb@shuanghui.net。人力资源中心会同稽查中心、审计中心进行资格审核后方可参加竞聘。     

    3、联系方式:张素丽15839565160 

    4、竞聘时间、地点:另行通知

    5、竞聘要求:竞聘时间控制在3分钟之内,同时提供电子版竞聘材料。

     

    渠道发展部   人力资源中心

    2025年8月30日   



    岗位要求

    前置仓谈判经理、O2O高级经理、O2O谈判经理、商超客户群经理招聘启事

首页上一页123下一页尾页

0395-2622616 健康美味 就选双汇

Copyright@Shuanghui.net Inc.All Rights Reserved 豫ICP备19005775号 豫公网安备 41110402000450号